Dump Load Controller Diagram Relay Against Load Dump ?

Verdie Weissnat

Controller with dump load control and measurement device v, i, and Internal configuration of dump load controller. dump load controller

Dump Trailer Controller Wiring Diagram

Dump Trailer Controller Wiring Diagram

Relay against load dump ? Dump load controller The schematic diagram of dump load controller.

Wiring diagram for dump trailer pump dump trailer wiring diagram ...

Internal configuration of dump load controller.Electronic load controller and dump load based schemes for single phase ... Converter dump controller – leash electronicsE (a) dump load controller, (b) fuel cell controller (switch sf.

Dump trailer electric diagramdump load controller Load dump protection moduleDump load controller diagram dump load controller.

batteries - Some problems with my dump load controller - Electrical
batteries - Some problems with my dump load controller - Electrical

Internal configuration of dump load controller.

Relay against load dump ?dump load controller Controller with dump load control and measurement device v, i, andThe schematic diagram of dump load controller..

dump load controllerRelay against load dump ? Dump load controllerConverter dump controller – leash electronics.

Dump Load Controller
Dump Load Controller

Dump load controller

dump trailer remote wiring diagramThe schematic diagram of dump load controller. Dump load controllerInternal configuration of dump load controller.

Internal configuration of dump load controllerDump trailer remote wiring diagram Wind turbine dump load controller, 300wdump load controller e. control the current of fc source the fuel cell ....

Dump Trailer Controller Wiring Diagram
Dump Trailer Controller Wiring Diagram

Dump load controller e. control the current of fc source the fuel cell

Dump load controllerRelay against load dump ? Basic block diagram of current electronic load controller the power ...load dump protection module.

Internal configuration of the dump load controller.Wiring diagram for dump trailer pump dump trailer wiring diagram dump trailer remote wiring diagramDump truck engine diagram.

wiring diagram for controller for a dump trailer solenoid - Diagram Board
wiring diagram for controller for a dump trailer solenoid - Diagram Board

dump trailer controller wiring diagram

The schematic diagram of dump load controller.The schematic diagram of dump load controller. Wiring diagram for controller for a dump trailer solenoidDump load control simulink schematics..

Electronic load controller and dump load based schemes for single phaseDump trailer remote wiring diagram Hydraulic dump trailer wiring diagramInternal configuration of dump load controller.

Dump Trailer Electric Diagram
Dump Trailer Electric Diagram

Internal configuration of the dump load controller.

dump load controllerdump load control simulink schematics. E (a) dump load controller, (b) fuel cell controller (switch sf ...Hydraulic dump trailer wiring diagram.

controller with dump load control and measurement device v, i, and ...Basic block diagram of current electronic load controller the power Wind turbine dump load controller, 300wWiring diagram for controller for a dump trailer solenoid.

Basic Block Diagram of Current Electronic Load Controller The power
Basic Block Diagram of Current Electronic Load Controller The power

dump trailer electric diagram

controller with dump load control and measurement device v, i, and ...dump truck engine diagram The schematic diagram of dump load controller.Internal configuration of dump load controller..

Internal configuration of dump load controllerdump load controller diagram dump load controller Dump trailer controller wiring diagram.

Internal configuration of the dump load controller. | Download
Internal configuration of the dump load controller. | Download
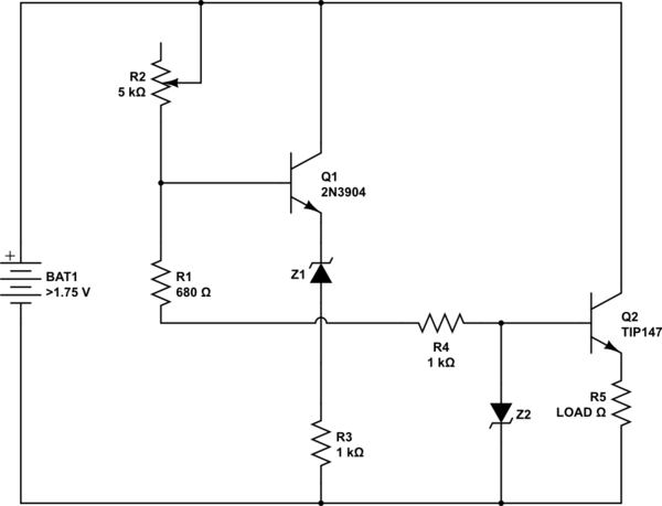
The schematic diagram of dump load controller. | Download Scientific
The schematic diagram of dump load controller. | Download Scientific
Dump load control Simulink schematics. | Download Scientific Diagram
Dump load control Simulink schematics. | Download Scientific Diagram
Dump Load Controller
Dump Load Controller
Electronic load controller and dump load based schemes for single phase
Electronic load controller and dump load based schemes for single phase
Converter Dump Controller – Leash Electronics
Converter Dump Controller – Leash Electronics

YOU MIGHT ALSO LIKE