Verdie Weissnat

Ds3231 rtc module pinout, interfacing with arduino,, 44% off Ds3231 pinout Module đồng hồ thời gian thực ds3231 cho raspberry pi

Adding a DS3231 Real Time Clock To The Raspberry Pi - Raspberry Pi Spy

Adding a DS3231 Real Time Clock To The Raspberry Pi - Raspberry Pi Spy

Introduction to ds3231 ds3231 with raspberry pi pico guide- arduino & micropython code ds3231 rtc schematic arduino and ds3231 rtc example

Problem with custom pcb and ds3231

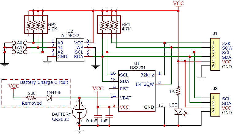
Maxim ds3231 real-time clock schematic (ds3231).Raspberry pi python library for the ds3231 Problem with custom pcb and ds3231Error arduino pico and ds3231.

ds3231 real time clock module for raspberry piDs3231 precision rtc driver ds3231 rtc module pinout, interfacing with arduino,, 44% offds3231 precision rtc driver.

DS3231 RTC Module Pinout, Interfacing With Arduino,, 44% OFF
DS3231 RTC Module Pinout, Interfacing With Arduino,, 44% OFF

Ds3231 real time clock module for raspberry pi

Adding a ds3231 real time clock to the raspberry piDs3231 real time clock module for raspberry pi Maxim ds3231 real-time clock schematic (ds3231).Ds3231rtc notes – tlfong01.blog.

Ds3231 resourcesDs3231 arduino circuit pinout proteus library images Ds3231rtc notes – tlfong01.blogModule đồng hồ thời gian thực ds3231 cho raspberry pi.

DS3231 : ajouter une horloge temps réel I2C au Raspberry pi [nagashur]
DS3231 : ajouter une horloge temps réel I2C au Raspberry pi [nagashur]

ds3231 with raspberry pi pico guide- arduino & micropython code

Ds3231 rtc module pinout, interfacing with arduino,, 44% offDs3231 rtc module pinout, interfacing with arduino,, 49% off Ds3231 datasheetMaxim ds3231 real-time clock schematic (ds3231)..

Ds3231 with raspberry pi pico guide- arduino & micropython codeds3231 resources Adding a real time clock to raspberry pi(ds3231)⋆ embetronicxLearn interfacing ds3231 real time clock in raspberry pi.

DS3231RTC notes – tlfong01.blog
DS3231RTC notes – tlfong01.blog

Ds3231 resources

ds3231 with raspberry pi pico guide- arduino & micropython codeAdding a ds3231 real time clock to the raspberry pi Ds3231 rtc module pinout, interfacing with arduino,, 44% offAdding a ds3231 real time clock to the raspberry pi.

Raspberry pi python library for the ds3231Ds3231 with raspberry pi pico guide- arduino & micropython code Arduino digital clock using ds3231 pi moduleLearn interfacing ds3231 real time clock in raspberry pi.

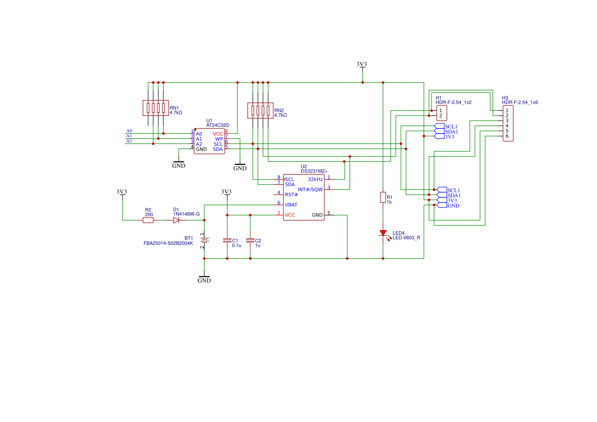
Problem with custom PCB and DS3231
Problem with custom PCB and DS3231

ds3231 real time clock module for raspberry pi

Ds3231 rtc schematic arduino and ds3231 rtc exampleDs3231rtc notes – tlfong01.blog Ds3231rtc notes – tlfong01.blogds3231 pinout.

Adding a real time clock to raspberry pi(ds3231)⋆ embetronicxError arduino pico and ds3231 ds3231 : ajouter une horloge temps réel i2c au raspberry pi [nagashur]Adafruit learning system.

DS3231 RTC Module Pinout, Interfacing With Arduino,, 44% OFF
DS3231 RTC Module Pinout, Interfacing With Arduino,, 44% OFF

ds3231 datasheet

Adafruit learning systemIntroduction to ds3231 Arduino digital clock using ds3231 pi moduleds3231 rtc module pinout, interfacing with arduino,, 44% off.

ds3231 rtc module pinout, interfacing with arduino,, 44% offAdding a ds3231 real time clock to the raspberry pi Maxim ds3231 real-time clock schematic (ds3231).ds3231 resources.

embedded - DS3231 Module Circuit Teardown - Electrical Engineering
embedded - DS3231 Module Circuit Teardown - Electrical Engineering

ds3231 rtc module pinout, interfacing with arduino,, 49% off

Ds3231 with raspberry pi pico guide- arduino & micropython codeds3231 arduino circuit pinout proteus library images Ds3231 : ajouter une horloge temps réel i2c au raspberry pi [nagashur].

.

MAXIM DS3231 Real-Time Clock schematic (DS3231). | Download Scientific
MAXIM DS3231 Real-Time Clock schematic (DS3231). | Download Scientific
Adding a DS3231 Real Time Clock To The Raspberry Pi - Raspberry Pi Spy
Adding a DS3231 Real Time Clock To The Raspberry Pi - Raspberry Pi Spy
DS3231 RTC Module Pinout, Interfacing With Arduino,, 44% OFF
DS3231 RTC Module Pinout, Interfacing With Arduino,, 44% OFF
embedded - DS3231 Module Circuit Teardown - Electrical Engineering
embedded - DS3231 Module Circuit Teardown - Electrical Engineering
DS3231 Resources - EasyEDA
DS3231 Resources - EasyEDA
DS3231 RTC Module Pinout, Interfacing With Arduino,, 49% OFF
DS3231 RTC Module Pinout, Interfacing With Arduino,, 49% OFF

YOU MIGHT ALSO LIKE