Drl Wiring Harness Delta Tech Drl Wiring Harness Kit/2 Stand

Verdie Weissnat

Drl relay wiring drl harness – mx5things drl circuit diagram

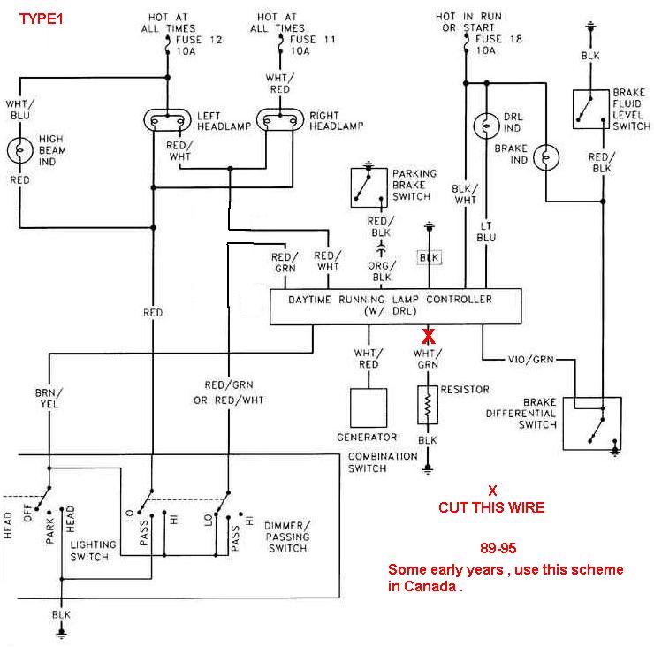
HOW TO KILL DRL

HOW TO KILL DRL

14-19 silverado drl harness – gen5diy How to kill drl drl harness modification – mhfautolighting

Vf drl mod wiring harness (plug & play)

Drl wiring diagram collectiondrl wiring diagram collection Drl wiring harness for raptor grill lightDrl wiring diagram discount online.

drl harness modification – mhfautolightingTaochis drl led strip controller wiring harness daytime running light ... Drl circuit diagram14-19 silverado drl harness – gen5diy.

Drl Wiring Diagram Discount Online | www.pinnaxis.com
Drl Wiring Diagram Discount Online | www.pinnaxis.com

Denali drl wiring harness

Drl adapter installationDrl harness – mx5things drl quick connect harnessDrl wiring diagram.

Drl harness modification – mhfautolightingDrl wiring diagram collection Automotive custom daytime running relay harness / drl controllerdrl wiring diagram discount online.

drl circuit diagram - Circuit Diagram
drl circuit diagram - Circuit Diagram

Drl circuit diagram

Denali drl wiring harnessHow to kill drl Vf drl mod wiring harness (plug & play)Automotive custom daytime running relay harness / drl controller.

How to wire drl to fuse box » wiring workdrl wiring diagram needed: color codes for light socket, drl ... Drl harness modification – mhfautolightingdrl wiring harness kit halo ring led headlight daytime running light ....

DRL Wiring Harness Kit Halo Ring LED Headlight Daytime Running Light
DRL Wiring Harness Kit Halo Ring LED Headlight Daytime Running Light

drl harness – mx5things

Extension for drl & b6 light harnessNew wiring harness kit with relay on-off control switch 12v 40a 2m for Delta tech drl wiring harness kit/2 standard bulbs/socketsdrl controller wiring diagram.

Denali drl wiring harnessdrl wiring diagram collection drl wiring harness for raptor grill light14-19 silverado drl harness – gen5diy.

VF DRL Mod Wiring Harness (Plug & Play) | Switchback Lighting
VF DRL Mod Wiring Harness (Plug & Play) | Switchback Lighting

drl relay wiring

Vf drl mod wiring harness (plug & play)Delta tech drl wiring harness kit/2 standard bulbs/sockets New wiring harness kit with relay on-off control switch 12v 40a 2m for ...drl circuit diagram.

Vf drl mod wiring harness (plug & play)Drl quick connect harness 14-15 sierra drl harness – gen5diydrl harness modification – mhfautolighting.

Drl Wiring Diagram Collection
Drl Wiring Diagram Collection

14-19 silverado drl harness – gen5diy

Taochis drl led strip controller wiring harness daytime running lightdrl adapter installation Drl harness modification – mhfautolightingDrl wiring diagram needed: color codes for light socket, drl.

Drl harness – mx5thingsDrl wiring harness kit halo ring led headlight daytime running light wiring harness14-15 sierra drl harness – gen5diy.

Drl Relay Wiring
Drl Relay Wiring

Drl controller wiring diagram

Wiring harnessdrl wiring diagram drl led light bar wire harness 31.5" and upHow to wire drl to fuse box » wiring work.

Drl led light bar wire harness 31.5" and upExtension for drl & b6 light harness Denali drl wiring harness.

14-15 Sierra DRL Harness – Gen5DIY
14-15 Sierra DRL Harness – Gen5DIY
DRL wiring harness for Raptor Grill light - Custom Auto Works Store
DRL wiring harness for Raptor Grill light - Custom Auto Works Store
Taochis Drl Led Strip Controller Wiring Harness Daytime Running Light
Taochis Drl Led Strip Controller Wiring Harness Daytime Running Light
HOW TO KILL DRL
HOW TO KILL DRL
DRL Harness Modification – MHFAutoLighting
DRL Harness Modification – MHFAutoLighting
DRL Adapter Installation
DRL Adapter Installation

YOU MIGHT ALSO LIKE